<!DOCTYPE html>
    <html lang="ja" xmlns="http://www.w3.org/1999/xhtml" prefix="og: http://ogp.me/ns#">
    <head>
<title>省でのCovid-19の流行防止対策の強化</title>
<meta name="description" content="省でのCovid-19の流行防止対策の強化 - Savefile - News - https&#x3A;&#x002F;&#x002F;dongnai.gov.vn&#x002F;ja&#x002F;news&#x002F;savefile&#x002F;-1&#x002F;covid-19-2494.html">
<meta name="author" content="Dong Nai省人民委員会">
<meta name="copyright" content="Dong Nai省人民委員会 [ubnd.dongnai2021@gmail.com]">
<meta name="robots" content="index, archive, follow, noodp">
<meta name="googlebot" content="index,archive,follow,noodp">
<meta name="msnbot" content="all,index,follow">
<meta name="generator" content="NukeViet v4.5">
<meta name="viewport" content="width=device-width, initial-scale=1">
<meta http-equiv="Content-Type" content="text/html; charset=utf-8">
<meta property="og:image" content="https://cdn.dongnai.gov.vn/uploads/binhphuoc/news/2025_09/a24_5.png?t=1758162367">
<meta property="og:title" content="省でのCovid-19の流行防止対策の強化">
<meta property="og:type" content="website">
<meta property="og:description" content="Savefile - News - https&#x3A;&#x002F;&#x002F;dongnai.gov.vn&#x002F;ja&#x002F;news&#x002F;savefile&#x002F;-1&#x002F;covid-19-2494.html">
<meta property="og:site_name" content="Dong Nai省人民委員会">
<meta property="og:url" content="https://dongnai.gov.vn/ja/news/savefile/-1/covid-19-2494.html">
<link rel="shortcut icon" href="https://dongnai.gov.vn/uploads/binhphuoc/logo_4.png">
<link rel="canonical" href="https://dongnai.gov.vn/ja/news/savefile/-1/covid-19-2494.html">
<link rel="alternate" href="https://dongnai.gov.vn/ja/news/rss/" title="News" type="application/rss+xml">
<link rel="alternate" href="https://dongnai.gov.vn/ja/news/rss/-1/" title="News - 社会経済の情報" type="application/rss+xml">
<link rel="alternate" href="https://dongnai.gov.vn/ja/news/rss/-6/" title="News - 行政ニュース" type="application/rss+xml">
<link rel="alternate" href="https://dongnai.gov.vn/ja/news/rss//" title="News - 事件" type="application/rss+xml">
<link rel="alternate" href="https://dongnai.gov.vn/ja/news/rss/-2/" title="News - 観光潜在紹介" type="application/rss+xml">
<link rel="alternate" href="https://dongnai.gov.vn/ja/news/rss/-3/" title="News - ビューのドンナイ省" type="application/rss+xml">
<link rel="alternate" href="https://dongnai.gov.vn/ja/news/rss/-4/" title="News - 観光地図" type="application/rss+xml">
<link rel="alternate" href="https://dongnai.gov.vn/ja/news/rss/-5/" title="News - 観光サービス" type="application/rss+xml">
<link rel="alternate" href="https://dongnai.gov.vn/ja/news/rss/Dong-Nai/" title="News - Dong Nai 歴史" type="application/rss+xml">
<link rel="alternate" href="https://dongnai.gov.vn/ja/news/rss/Dong-Nai-1/" title="News - Dong Nai 地理" type="application/rss+xml">
<link rel="alternate" href="https://dongnai.gov.vn/ja/news/rss/-7/" title="News - 遺跡, 景勝" type="application/rss+xml">
<link rel="alternate" href="https://dongnai.gov.vn/ja/news/rss/-8/" title="News - 指導情報" type="application/rss+xml">
<link rel="alternate" href="https://dongnai.gov.vn/ja/news/rss/-9/" title="News - ドンナイ省の作業ニュース" type="application/rss+xml">
<link rel="alternate" href="https://dongnai.gov.vn/ja/news/rss/Hoat-dong-cua-lanh-dao-tinh/" title="News - Hoạt động của lãnh đạo tỉnh" type="application/rss+xml">
<link rel="alternate" href="https://dongnai.gov.vn/ja/news/rss/Unknown-Category/" title="News - Unknown Category" type="application/rss+xml">
<link rel="preload" as="style" href="https://dongnai.gov.vn/assets/css/font-awesome.min.css" type="text/css">
<link rel="preload" as="style" href="https://dongnai.gov.vn/themes/dongnai/css/bootstrap.min.css" type="text/css">
<link rel="preload" as="style" href="https://dongnai.gov.vn/themes/dongnai/css/style.css" type="text/css">
<link rel="preload" as="style" href="https://dongnai.gov.vn/themes/dongnai/css/style.responsive.css" type="text/css">
<link rel="preload" as="style" href="https://dongnai.gov.vn/themes/default/css/newsdn.css" type="text/css">
<link rel="preload" as="style" href="https://dongnai.gov.vn/themes/dongnai/css/custom.css" type="text/css">
<link rel="preload" as="style" href="https://dongnai.gov.vn/themes/dongnai/css/dongnai.css" type="text/css">
<link rel="preload" as="style" href="https://dongnai.gov.vn/themes/dongnai/js/slick/slick.css" type="text/css">
<link rel="preload" as="style" href="https://dongnai.gov.vn/themes/dongnai/js/slick/slick-theme.css" type="text/css">
<link rel="preload" as="script" href="https://dongnai.gov.vn/assets/js/jquery/jquery.min.js" type="text/javascript">
<link rel="preload" as="script" href="https://dongnai.gov.vn/assets/js/language/ja.js" type="text/javascript">
<link rel="preload" as="script" href="https://dongnai.gov.vn/assets/js/DOMPurify/purify3.js" type="text/javascript">
<link rel="preload" as="script" href="https://dongnai.gov.vn/assets/js/global.js" type="text/javascript">
<link rel="preload" as="script" href="https://dongnai.gov.vn/assets/js/site.js" type="text/javascript">
<link rel="preload" as="script" href="https://dongnai.gov.vn/themes/default/js/newsdn.js" type="text/javascript">
<link rel="preload" as="script" href="https://dongnai.gov.vn/themes/dongnai/js/main.js" type="text/javascript">
<link rel="preload" as="script" href="https://dongnai.gov.vn/themes/dongnai/js/custom.js" type="text/javascript">
<link rel="preload" as="script" href="https://dongnai.gov.vn/themes/dongnai/js/slick/slick.js" type="text/javascript">
<link rel="preload" as="script" href="https://dongnai.gov.vn/themes/dongnai/js/bootstrap.min.js" type="text/javascript">
<link rel="stylesheet" href="https://dongnai.gov.vn/assets/css/font-awesome.min.css">
<link rel="stylesheet" href="https://dongnai.gov.vn/themes/dongnai/css/bootstrap.min.css">
<link rel="stylesheet" href="https://dongnai.gov.vn/themes/dongnai/css/style.css">
<link rel="stylesheet" href="https://dongnai.gov.vn/themes/dongnai/css/style.responsive.css">
<link rel="StyleSheet" href="https://dongnai.gov.vn/themes/default/css/newsdn.css">
<link rel="stylesheet" href="https://dongnai.gov.vn/themes/dongnai/css/custom.css">
<link rel="stylesheet" href="https://dongnai.gov.vn/themes/dongnai/css/dongnai.css">
<link rel="stylesheet" href="https://dongnai.gov.vn/themes/dongnai/js/slick/slick.css" />
<link rel="stylesheet" href="https://dongnai.gov.vn/themes/dongnai/js/slick/slick-theme.css" />
<style>
          :root {
            --theme-banner-red: url('/uploads/binhphuoc/bghead_red.jpg');
            --theme-banner-yellow: url('/uploads/binhphuoc/bghead_yellow.jpg');
            --theme-banner-green: url('/uploads/binhphuoc/bghead_green.jpg');
          }
        </style>
<style type="text/css">
	body{background: #fff;}
</style>
    </head>
    <body data-timestamp="1776691481">
<div id="print">
	<div id="hd_print">
		<h2 class="pull-left">Dong Nai省人民委員会</h2>
		<p class="pull-right"><a title="Dong Nai省人民委員会" href="https://dongnai.gov.vn/">https://dongnai.gov.vn</a></p>
	</div>
	<div class="clear"></div>
	<hr />
	<div id="content">
		<h1>省でのCovid-19の流行防止対策の強化</h1>
		<ul class="list-inline">
			<li>金曜日 - 19/02/2021 09:34</li>
			<li class="hidden-print txtrequired"><em class="fa fa-print">&nbsp;</em><a title="印刷" href="javascript:;" onclick="window.print()">印刷</a></li>
			<li class="hidden-print txtrequired"><em class="fa fa-power-off">&nbsp;</em><a title="このウィンドウを閉じる" href="javascript:;" onclick="window.close()">このウィンドウを閉じる</a></li>
		</ul>
		<div class="clear"></div>
		<div id="hometext">
		</div>
		<div id="bodytext" class="clearfix">
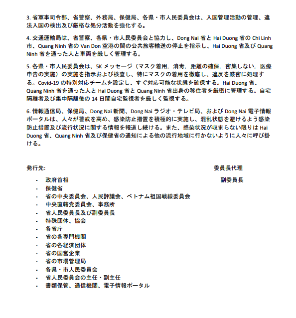
			<div class="ExternalClass87A5B8DF6FAD4E5F98ABF442B7B1F511">  </br><div class="ExternalClassC475AF09E1494387A692910CE0836CAE"><p>​<span lang="JA" style="font-size&#58;10.5pt;font-family&#58;&#039;ms gothic&#039;;">省人民委員会の委員長は、省での</span><span style="font-size&#58;10.5pt;font-family&#58;arial, sans-serif;">Covid-19</span><span lang="JA" style="font-size&#58;10.5pt;font-family&#58;&#039;ms gothic&#039;;">の流行防止および制御するためのいくつかの緊急措置について、指令</span><span style="font-size&#58;10.5pt;font-family&#58;arial, sans-serif;">No.04/CT-UBND</span><span lang="JA" style="font-size&#58;10.5pt;font-family&#58;&#039;ms gothic&#039;;">に署名した。</span></p>
<p class="MsoNormal" style="margin-bottom&#58;0cm;line-height&#58;normal;background-image&#58;initial;background-position&#58;initial;background-repeat&#58;initial;background-attachment&#58;initial;"><span lang="JA" style="font-size&#58;10.5pt;font-family&#58;&#039;ms gothic&#039;;">したがって、機関、組織、省庁、支部の責任者、各県・市レベル人民委員長は、「感染病を敵のように戦う」精神を徹底し、絶対に気を緩めず、感染源の初期発見と適時な隔離を通じて感染拡大を徹底的に止めるように要請されている。</span><span style="font-size&#58;10.5pt;font-family&#58;arial, sans-serif;"></span></p>

<p class="MsoNormal" style="margin-bottom&#58;0cm;line-height&#58;normal;background-image&#58;initial;background-position&#58;initial;background-repeat&#58;initial;background-attachment&#58;initial;"><span lang="JA" style="font-size&#58;10.5pt;font-family&#58;&#039;ms gothic&#039;;">保健省は、大勢の人が集まる医療施設、学校、工業団地、工場、企業をはじめ地域での感染拡大防止対策の実施を換算および促進する上で、他の部門、支部、および地方自治体と積極的に協力し、連携する。感染源が発生した場合に、地域の感染拡大リスクに応じた適切な隔離計画を省人民委員会に提案する。流行防止措置の実施状況への監査を強化し、違反を厳格に処分する事。指令はまた、交通運輸局に、</span><span style="font-size&#58;10.5pt;font-family&#58;&#039;ms gothic&#039;;">Dong Nai<span lang="JA">と</span>Hai Duong<span lang="JA">省の</span>Chi Linh<span lang="JA">市及び</span>Quang Ninh<span lang="JA">省の</span>Van
Don<span lang="JA">空港の間のバスを停止し、</span>Hai Duong<span lang="JA">省と</span>Quang Ninh<span lang="JA">省から戻ってきた人を厳密に管理するように省警察、各県・市レベル人民委員会と協力し調整する事を指示した。</span></span><span style="font-size&#58;10.5pt;font-family&#58;arial, sans-serif;"></span></p>
<p class="MsoNormal" style="margin-bottom&#58;0cm;line-height&#58;normal;background-image&#58;initial;background-position&#58;initial;background-repeat&#58;initial;background-attachment&#58;initial;"><span style="font-size&#58;10.5pt;font-family&#58;&#039;ms gothic&#039;;"><span lang="JA">&#160; &#160; &#160; &#160; &#160; &#160; &#160; &#160; &#160; &#160; &#160; &#160; &#160; &#160; &#160; &#160; &#160; &#160; &#160; &#160; &#160; &#160; &#160; &#160; &#160; &#160; &#160;QUoc Khanh</span></span></p>
<p class="MsoNormal" style="margin-bottom&#58;0cm;line-height&#58;normal;background-image&#58;initial;background-position&#58;initial;background-repeat&#58;initial;background-attachment&#58;initial;"><span style="font-size&#58;10.5pt;font-family&#58;&#039;ms gothic&#039;;"><span lang="JA"><img src="https://dongnai.gov.vn/uploads/binhphuoc/news/2022/08/19820.02.02.2021.15.png" alt="02.02.2021.15.png" style="margin&#58;5px;width&#58;400px;height&#58;462px;" /><br /><br /><br /></span></span></p>
<p class="MsoNormal" style="margin-bottom&#58;0cm;line-height&#58;normal;background-image&#58;initial;background-position&#58;initial;background-repeat&#58;initial;background-attachment&#58;initial;"><span style="font-size&#58;10.5pt;font-family&#58;&#039;ms gothic&#039;;"><span lang="JA"><img src="https://dongnai.gov.vn/uploads/binhphuoc/news/2022/08/19820.02.02.2021.16.png" alt="02.02.2021.16.png" style="margin&#58;5px;width&#58;400px;height&#58;430px;" /><br /><br /><br /></span></span></p>
<p class="MsoNormal" style="margin-bottom&#58;0cm;line-height&#58;normal;background-image&#58;initial;background-position&#58;initial;background-repeat&#58;initial;background-attachment&#58;initial;"><br /></p></div></div>
		</div>
	</div>
	<div id="footer" class="clearfix">
		<div id="url">
			<strong>このニュースのURL: </strong><a href="https://dongnai.gov.vn/ja/news/savefile/-1/covid-19-2494.html" title="省でのCovid-19の流行防止対策の強化">https://dongnai.gov.vn/ja/news/savefile/-1/covid-19-2494.html</a>

		</div>
		<div class="clear"></div>
		<div class="copyright">
			&copy; Dong Nai省人民委員会
		</div>
		<div id="contact">
			<a href="mailto:ubnd.dongnai2021@gmail.com">ubnd.dongnai2021@gmail.com</a>
		</div>
	</div>
</div>
        <div id="timeoutsess" class="chromeframe">
            サイトを利用していません, <a onclick="timeoutsesscancel();" href="https://dongnai.gov.vn/#">クリックしてログイン状態を維持</a>. タイムアウト: <span id="secField"> 60 </span> 秒
        </div>
        <div id="openidResult" class="nv-alert" style="display:none"></div>
        <div id="openidBt" data-result="" data-redirect=""></div>
<div id="run_cronjobs" style="visibility:hidden;display:none;"><img alt="cron" src="/index.php?second=cronjobs&amp;p=l5su13Cr" width="1" height="1" /></div>
<script src="https://dongnai.gov.vn/assets/js/jquery/jquery.min.js"></script>
<script>var nv_base_siteurl="/",nv_lang_data="ja",nv_lang_interface="ja",nv_name_variable="nv",nv_fc_variable="op",nv_lang_variable="language",nv_module_name="news",nv_func_name="savefile",nv_is_user=0, nv_my_ofs=7,nv_my_abbr="+07",nv_cookie_prefix="nv4c_Cgoz3",nv_check_pass_mstime=1738000,nv_area_admin=0,nv_safemode=0,theme_responsive=1,nv_recaptcha_ver=2,nv_recaptcha_sitekey="6LfeOC0pAAAAAJwjpRdjkULWldWUIrnKJUng5KHz",nv_recaptcha_type="image",XSSsanitize=1;</script>
<script src="https://dongnai.gov.vn/assets/js/language/ja.js"></script>
<script src="https://dongnai.gov.vn/assets/js/DOMPurify/purify3.js"></script>
<script src="https://dongnai.gov.vn/assets/js/global.js"></script>
<script src="https://dongnai.gov.vn/assets/js/site.js"></script>
<script src="https://dongnai.gov.vn/themes/default/js/newsdn.js"></script>
<script src="https://dongnai.gov.vn/themes/dongnai/js/main.js"></script>
<script src="https://dongnai.gov.vn/themes/dongnai/js/custom.js"></script>
<script src="https://dongnai.gov.vn/themes/dongnai/js/slick/slick.js"></script>
<script type="application/ld+json">
        {
            "@context": "https://schema.org",
            "@type": "Organization",
            "url": "https://dongnai.gov.vn",
            "logo": "https://dongnai.gov.vn/uploads/binhphuoc/logo_4.png"
        }
        </script>
<script type="text/javascript">
            var nv_site_theme = 'dongnai';
        </script>
<script src="https://dongnai.gov.vn/themes/dongnai/js/bootstrap.min.js"></script>
</body>
</html>